2025-06-16
2025-05-28
2025-05-19 近日,十四届全国人大常委会第十三次会议对《中华人民共和国危险化学品安全法(草案)》(点击下载)进行了审议。 12月25日,中国人大网公布了《中华人民共和国危险化学品安全法(草案)》(以下简称:《草案》),并向社会公众就《草案》征求意见,征求意见期限为30日。 通知全文
十四届全国人大常委会第十三次会议对《中华人民共和国危险化学品安全法(草案)》进行了审议。现将《中华人民共和国危险化学品安全法(草案)》公布,社会公众可以直接登录中国人大网(www.npc.gov.cn)或国家法律法规数据库(flk.npc.gov.cn)提出意见,也可以将意见寄送全国人大常委会法制工作委员会(北京市西城区前门西大街1号。
邮编:100805。信封上请注明危险化学品安全法草案征求意见)。征求意见期限为30日。
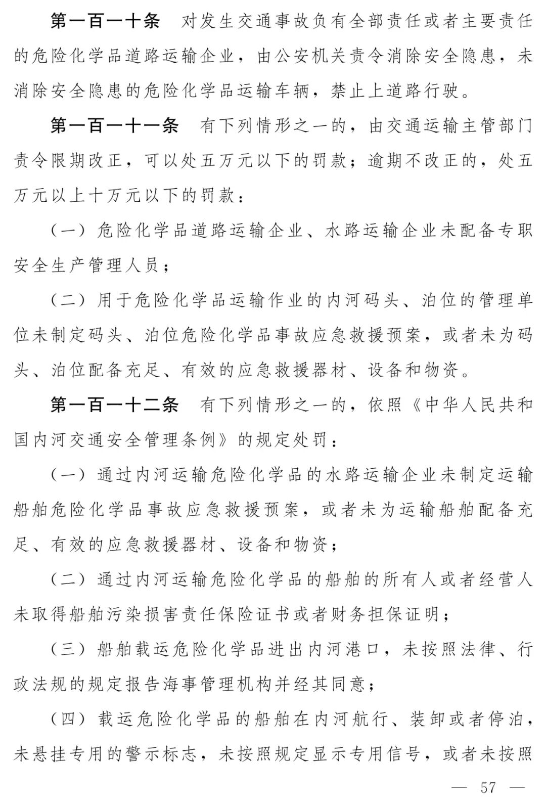
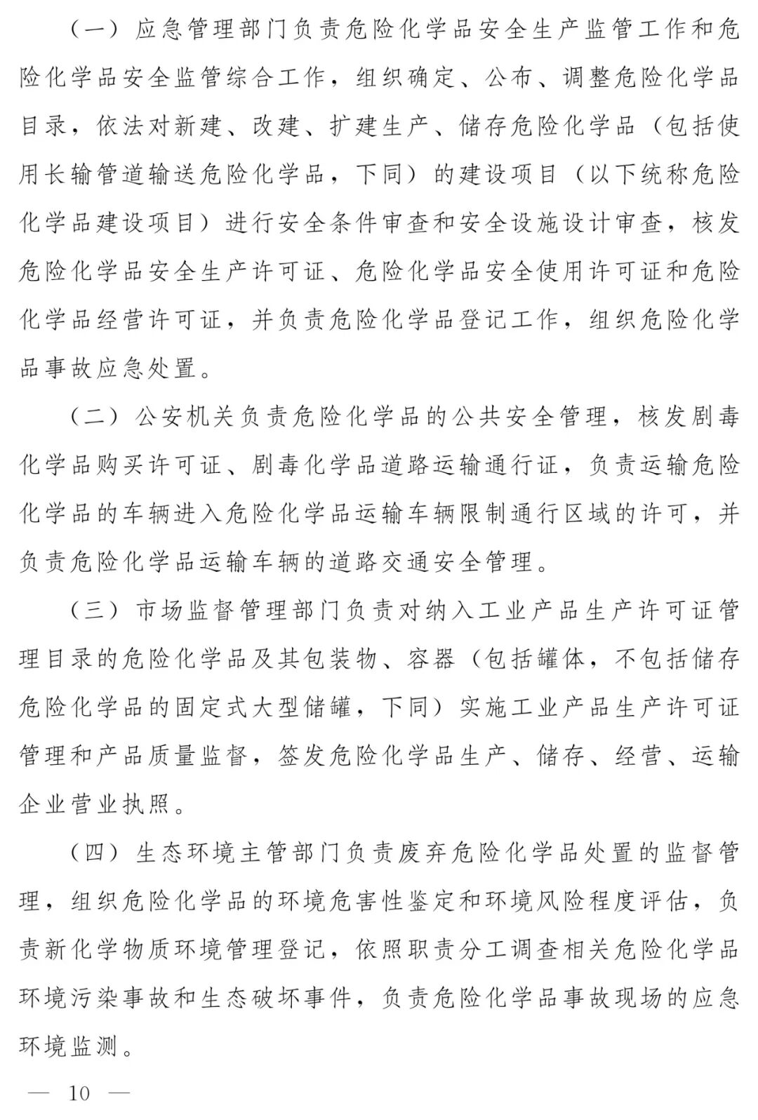
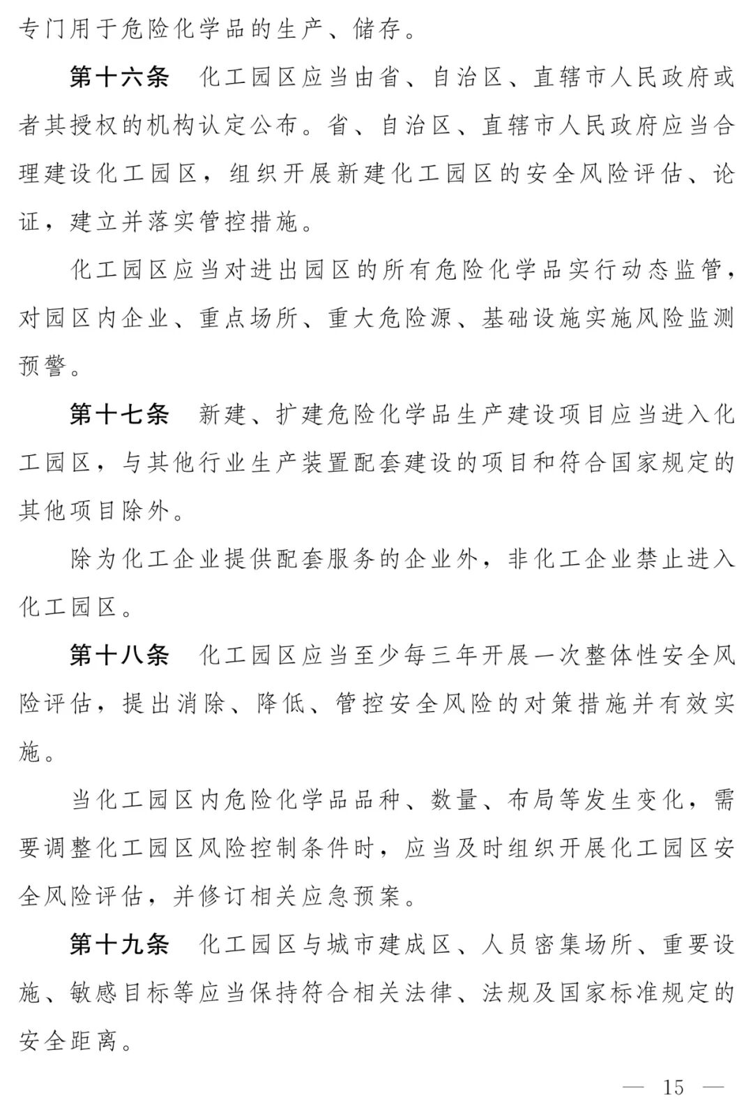
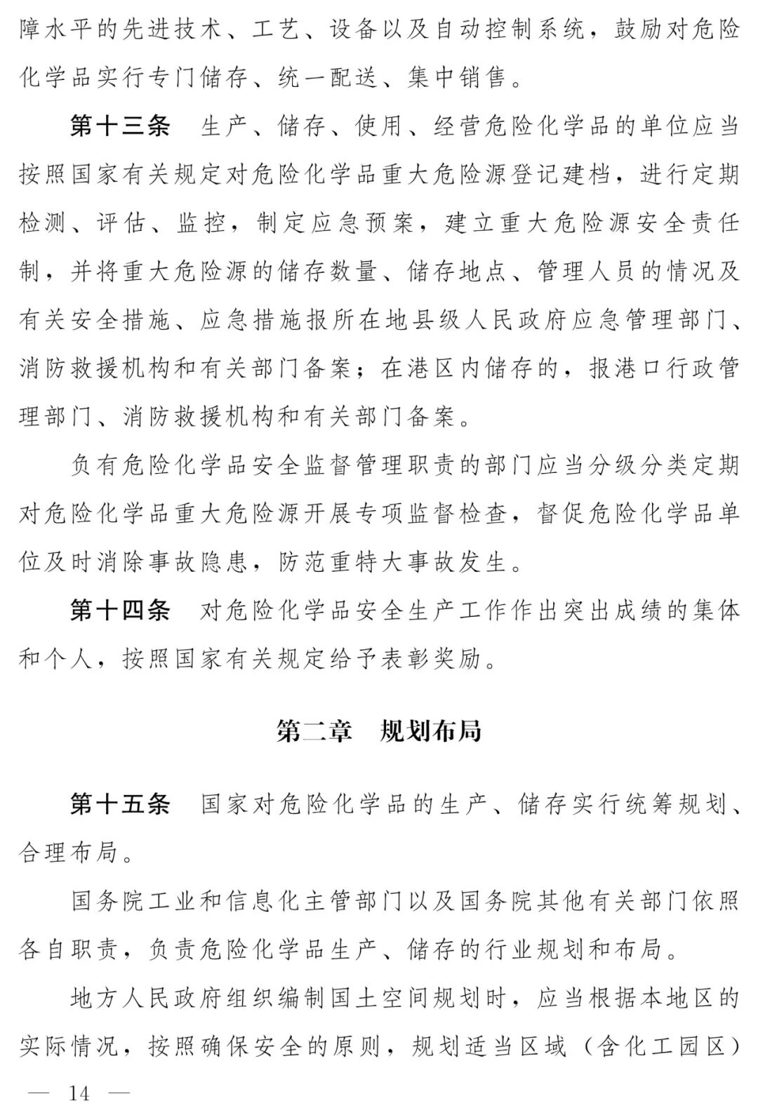
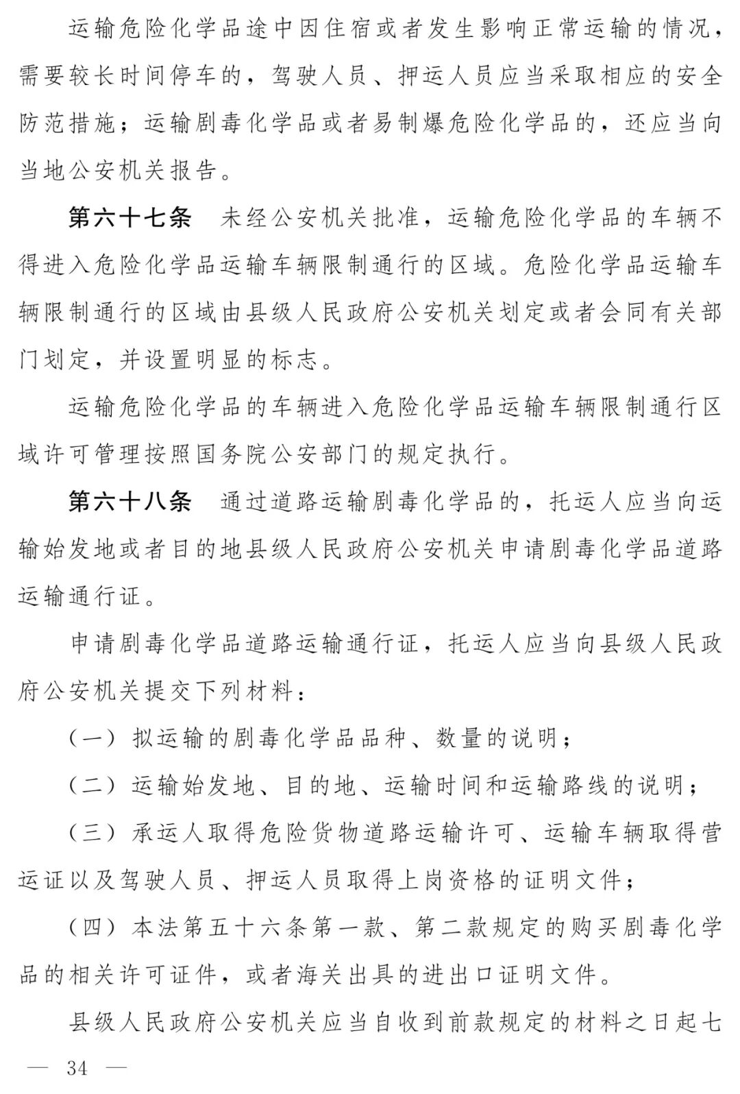
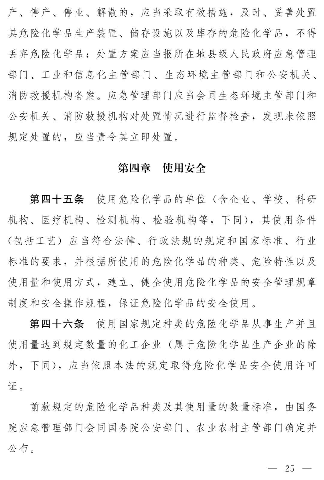
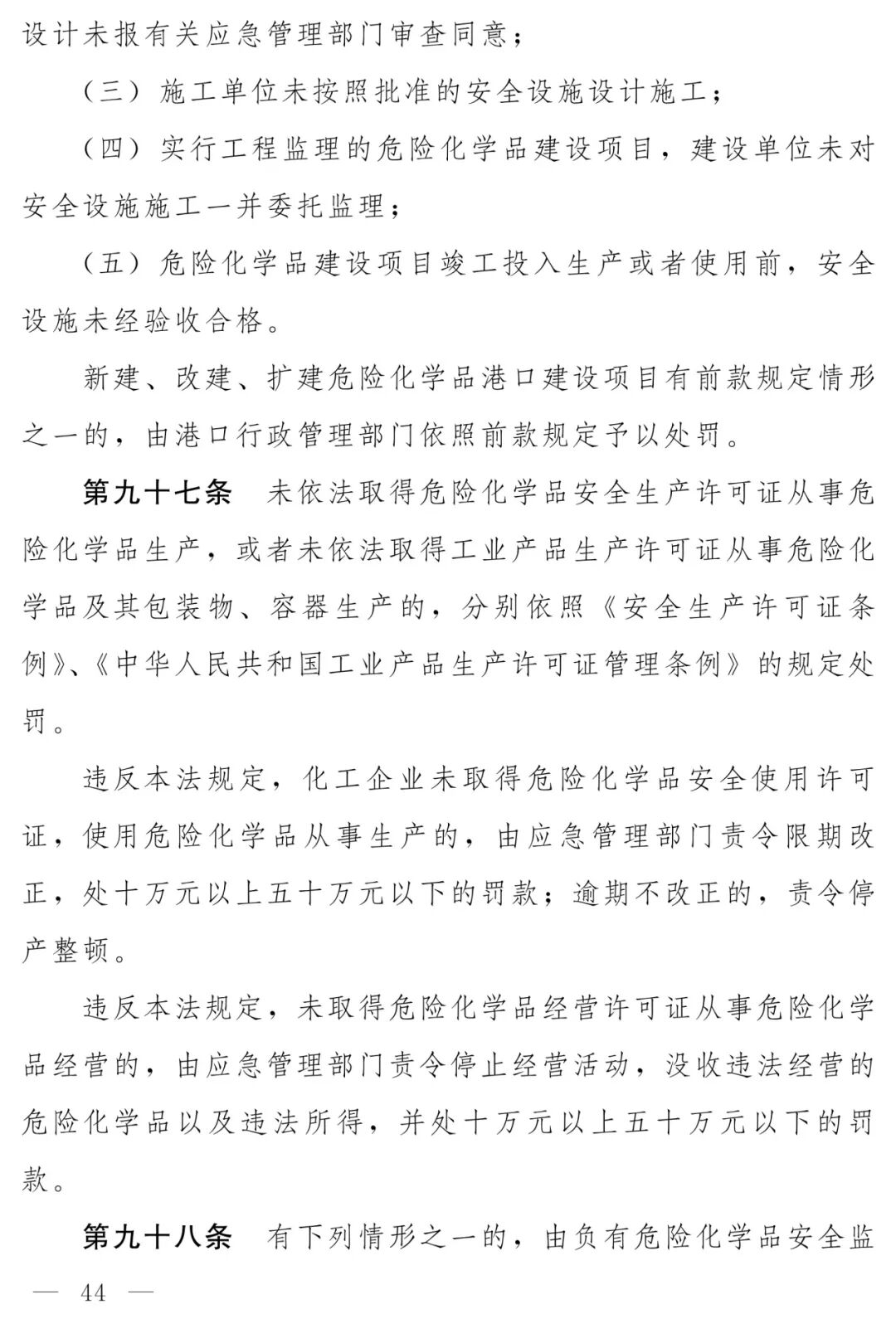
全文